17+ Mesothelioma Self-Care


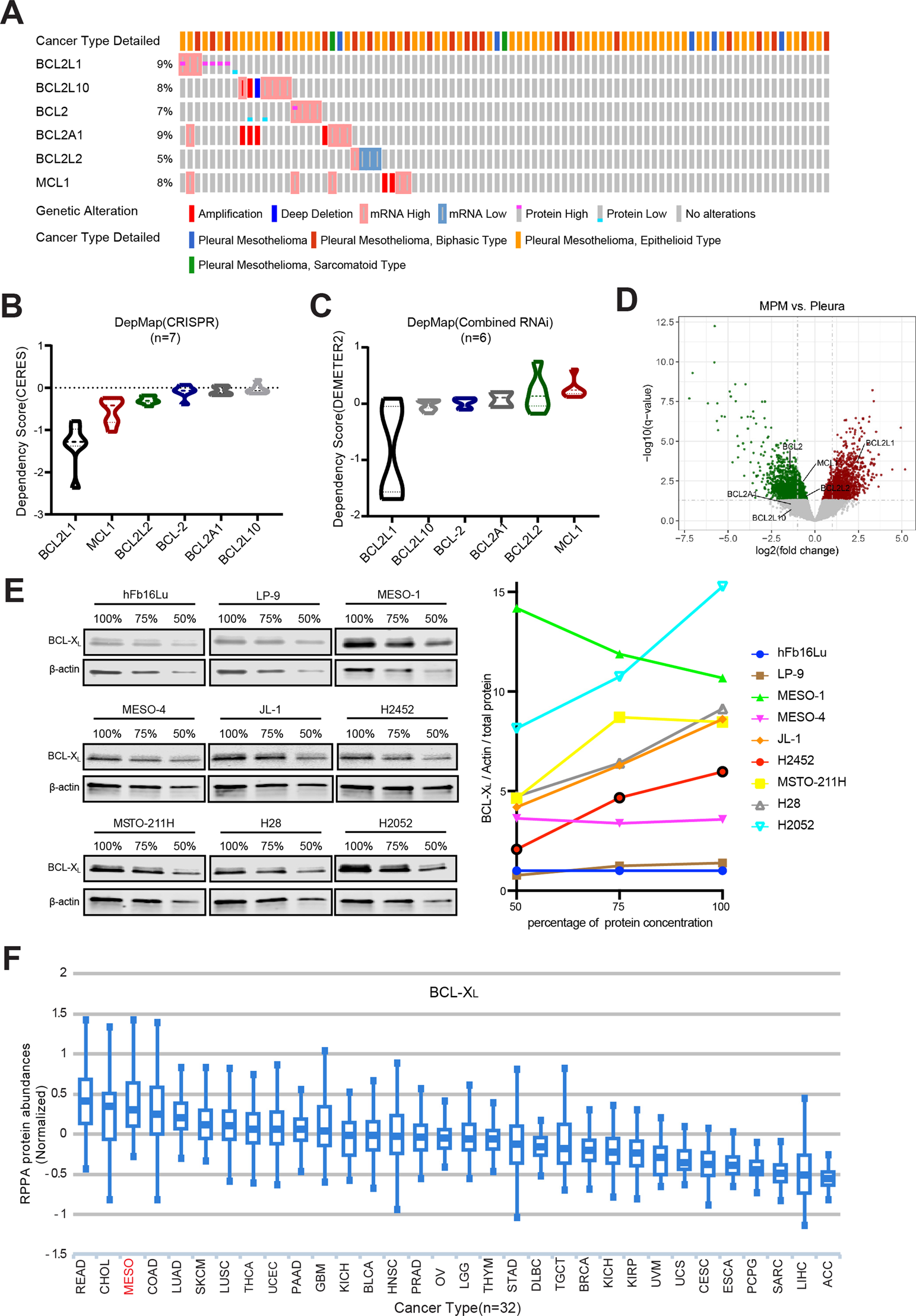
Malignant Pleural Mesothelioma Co Opts Bcl Xl And Autophagy To Escape Apoptosis Cell Death Disease


Alternative Mesothelioma Treatments Natural Cancer Therapies


Mesothelioma Symptoms Causes Diagnosis Treatment


Mesothelioma Caregivers Support Resources Self Care


Ijms Free Full Text Local Therapies And Modulation Of Tumor Surrounding Stroma In Malignant Pleural Mesothelioma A Translational Approach


Mesothelioma Compensation Average Compensation Who Is Eligible


Depression Mesothelioma Mental Health Support


Navelbine For Mesothelioma Treatment Benefits Side Effects


Mesothelioma Early Detection Symptoms Screenings Tests


Primary And Metastatic Peritoneal Surface Malignancies Nature Reviews Disease Primers


Commendations Nct Nationales Centrum Fur Tumorerkrankungen Heidelberg


Frontiers Malignant Mesothelioma Tumours Molecular Pathogenesis Diagnosis And Therapies Accompanying Clinical Studies


Understanding Mesothelioma Causes Symptoms And Treatment By Mil Sums Medium


Amazon Com Mesothelioma Awareness Ribbon Vinyl Decal Choose Size 4 X 2 Office Products


Mesothelioma Cancer An Overview By Abdeslam Ait Hida Medium


Schematic Overview Of Future Perspectives In Mesothelioma Download Scientific Diagram


Cancers Free Full Text Mesothelioma Malignancy And The Microenvironment Molecular Mechanisms


Laser Ablation Inductively Coupled Plasma Mass Spectrometry Analysis Reveals Differences In Chemotherapeutic Drug Distribution In Surgically Resected Pleural Mesothelioma Tisza British Journal Of Clinical Pharmacology Wiley Online Library

Iklan Atas Artikel

Iklan Tengah Artikel 1

Iklan Tengah Artikel 2

Iklan Bawah Artikel